444咖啡

444咖啡新闻

当前位置: 主页 -> 新闻通知 -> 444咖啡新闻 -> 正文

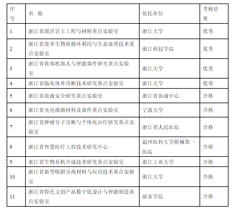
444咖啡 省废弃生物质循环利用与生态处理技术重点实验室责任期考核为优秀

发布日期:2018-11-13

浙江省废弃生物质循环利用与生态处理技术重点实验室于201511月被浙江省科技厅认定为省级重点实验室,通过两年建设,实验室在科研水平、平台建设、开放共享等方面得到快速发展,先后成功申报国家自然基金重点项目、国家科技进步二等奖和省工程实验室。经过专家实地考察和网评等程序,浙江省废弃生物质循环利用与生态处理技术重点实验室在责任期考核中成绩突出。

近日,浙江省科学技术厅公布了省级重点实验室(工程技术研究中心)(2016)责任期考核结果的通知(浙科发条〔2018173号),浙江省废弃生物质循环利用与生态处理技术重点实验室被评为优秀。

附件

      省级重点实验室(工程技术研究中心)(2016)责任期考核结果